网站首页 关于加美 加拿大介绍 加拿大学校 成功案例新闻资讯 加拿大视频 免费评估 加美月刊 联系我们
NEWS

突发!加拿大政府宣布对中国旅客限制入境!1月5日实施!

[2023.01.03] 来源:加美移民

加拿大公共卫生部发出最新通知,将从2023年1月5日开始对所有从中国大陆、香港、澳门前往加拿大的旅客(不分国籍)要求提供COVID-19新冠测试阴性证明。距离正式实施还有两天,近期打算从中国大陆、香港、澳门来加拿大的朋友们请务必记得做好这项准备。

图片

具体细则:

自 1 月 5 日加东时间凌晨12:01 起,所有乘坐从中国(大陆)、香港或澳门出发的航班的两岁及以上的航空旅客都需要提供COVID-19 阴性证据。该测试结果需在出发前两天内取得,并在登机前交给航空公司。该测试可以是阴性分子(例如PCR测试),也可以是阴性抗原测试,该测试有文件证明它已受到远程医疗服务或认可的实验室或测试提供商的监控。在起飞前 10 天以上但不超过90天测试呈阳性的乘客可以向航空公司提供其先前呈阳性的文件,以代替阴性测试结果。

这些计划中的健康措施将适用于所有航空旅客,无论其国籍和疫苗接种状况如何。该措施是临时措施,为期30天,将在获得更多数据和证据时重新评估。航空公司必须在旅客登机前收到COVID-19 阴性检测结果或前10-90天内取得的阳性检测结果的文件,否则旅客将被拒绝登机。

图片

此外,在抵达初步检查亭和电子门时,或在抵达加拿大机场之前使用可选的提前CBSA申报进行海关申报时,旅客将被询问他们是否在过去的10天里去过中国大陆、香港或澳门。如果有去过,加拿大边境服务局官员将向他们提供有关COVID-19 传播、个人防护措施以及如果他们出现COVID-19 症状该如何应对的更多公共卫生信息。这仅适用于航空旅客,不适用于陆路旅客。

图片

加拿大公共卫生部正在与温哥华国际机场开展飞机废水检测试点项目,并扩大与多伦多皮尔逊国际机场的现有项目,以评估世界不同地区的COVID-19 流行率, 然后对样本进行测序以监测新的关注变体。

强烈建议所有旅客在乘坐飞机、机场或其他拥挤的室内环境时佩戴结构良好且合身的口罩。如果任何人有COVID-19 的症状,则不应旅行。如果旅客在旅途中生病,并且在抵达加拿大时仍然生病,他们应该在抵达时通知空乘人员或边境服务人员。

加拿大政府继续与国际合作伙伴合作,以提高测序能力,并密切监测COVID-19 的全球流行病学和令人担忧的新变种。

所有旅客,无论国籍如何,都无需通过ArriveCAN 应用程序或网站提交公共卫生信息。

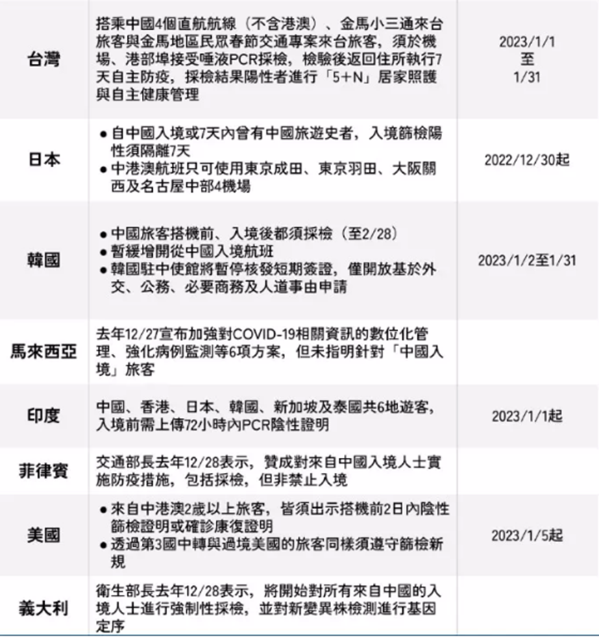
除了加拿大开始实施这一临时措施,世界上多个国家或地区也将采取或已采取类似措施(会稍有不同)。具体信息如下:

图片

图片


收起
官方微信
咨询热线
免费评估
返回顶部