网站首页 关于加美 加拿大介绍 加拿大学校 成功案例新闻资讯 加拿大视频 免费评估 加美月刊 联系我们
NEWS

刚刚!配偶工签政策再有重大变更!1月21日正式实施

[2025.01.14] 来源:加美移民

渥太华,2025年1月14日

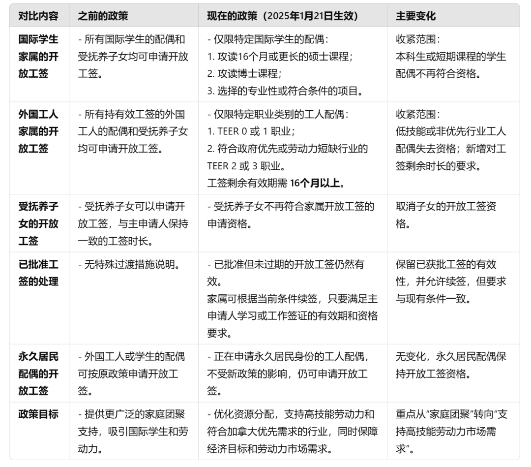
作为2024年9月宣布的更广泛措施的一部分,加拿大移民、难民和公民事务部(IRCC)对国际学生和外国工人家属申请开放工签(OWP)的资格进行了调整。

自2025年1月21日起,只有特定国际学生和外国工人的配偶可以申请家属开放工签。

家属开放工签的申请条件: 


  1. 国际学生的配偶
    家属开放工签将仅限于以下类型的国际学生的配偶:


    • 就读时长为16个月或更长的硕士课程;
    • 攻读博士课程;
    • 选择的专业性及符合条件的项目。

  2. 外国工人的配偶
    家属开放工签将仅限于以下职业类别的外国工人的配偶:


    这些职业包括自然与应用科学、建筑、医疗、自然资源、教育、体育和军事等领域。完整的职业清单将于2025年1月21日公布。


    • TEER 0 或 TEER 1 的职业;

    • 在劳动力短缺或与政府优先事项相关的行业中,选择的 TEER 2 或 TEER 3 的职业。

此外: 

* 外国工人在配偶申请开放工签时,其工签必须至少剩余16个月的有效期。

* 外国工人的受抚养子女将不再符合家属开放工签的申请资格。




过渡措施: 

  • 根据以前政策获批且尚未过期的开放工签将继续有效。

  • 如果学生需要更多时间完成课程,或家属获得的工签期限短于主申请人,可以在加拿大境内申请续签,只要:

    • 续签的申请符合当前工签的审批标准;
    • 续签的时长与主申请人现有的学习或工签的有效期一致。


不受影响的群体:


  • 根据自由贸易协议覆盖的工人配偶,以及正在申请永久居民身份的工人配偶将不受这些变更的影响。

  • 不再符合家属开放工签资格的家属,仍可以根据加拿大工作许可计划申请其他类型的工签,只要符合相关资格条件。


这一变更旨在优化临时居民项目的实施,同时确保加拿大的劳动力市场需求能够得到更精准的支持。

新旧政策的比较和影响人群如下:


收起
官方微信
咨询热线
免费评估
返回顶部